安森美半导体与伟诠电子合作推出全系列USB PD壁式充电器参考设计
安森美半导体与伟诠电子合作推出全系列USB PD壁式充电器参考设计
2017-08-10
中国电源产业网
导语:




|
关于伟诠电子
|
||
|
伟诠电子股份有限公司(TWSE: 2436)成立于1989年,位于“台湾硅谷”新竹科学工业园区,定位为无晶圆厂之集成电路公司 (Fabless IC Company),是台湾知名的IC设计公司之一,专长于集成电路产品的企划、设计、测试、应用与营销。进一步信息,请浏览www.weltrend.com。
安森美半导体与伟诠电子合作推出全系列USB PD壁式充电器参考设计
针对当前市场需求和最新的USB标准,领先的电源半导体供应商安森美半导体宣布携手USB PD控制器领域的领导者伟诠电子,合作推出全系列USB PD壁式充电器参考设计,包括支持USB Type-C接口PD3.0和高通Qualcomm Quick® Charge 3.0TM Class A快充协议的45 W USB PD3.0电源适配器方案。
USB Type-C、USB PD和QC3.0简介
USB Type-C 是新一代通用串行总线连接器、端口和电缆规范,支持双向电源和正反逆插,支持更高的充电功率和达10 Gbps的数据传输速率,被越来越广泛地应用于便携式设备。
USB PD全称USB Power Delivery,即USB功率传输协议,支持数据通信和高达100 W的功率传输,启动时默认支持5 V@3A,可根据需要调至27 W、45 W、60 W、100 W等,并支持额外的功率和电压选择。USB PD3.0是USB-IF组织发布的最新协议,旨在一统快速充电技术规范的可编程电源(PPS,Programmable Power Supply)。USB PD3.0输出电压范围从5V扩展到3V至21V,步进调幅电压为20 mV。
QC3.0是高通第三代快充技术,其支持的总线电压(VBUS) 范围,Class A为3.6 V至12 V,Class B为3.6 V至20 V。QC 3.0在分立模式下等同于QC 2.0,以0 V、0.6 v、3.3 V三级逻辑通过静态D+/D- 值选择VBUS;在连续模式下,新的QC 3.0以200 mV小步幅增加或降低VBUS,让便携式设备选择最适合的电压达到理想充电效率,更具灵活性,其最大负载电流限制为3 A,最高功率可达60 W。高通的快充技术如今已发展到第四代即QC4,电压档细分为以20mV为一档,同时支持USB PD。
45 W USB PD3.0电源适配器方案实现紧凑、高能效的设计
安森美半导体和伟诠共同推出的45W USB PD3.0电源适配器方案涵盖5V/3A、9V/3A、12V/3A、15V3A 、20V/2.25A的PD3.0规格和3.6 V至12 V/3 A的QC3.0 Class A规格,额定输出功率45 W,平均能效超过90%,待机功耗低于30 mW,符合最新的能效标准,且占板尺寸仅57mmx36mmx19mm,功率密度达1.15W/cm3,此外,该方案还集成全面的保护机制,包括自适应的输出过压保护、欠压保护、过流保护、短路保护、电缆压降补偿、开环保护等,在实现高能效和高功率密度的同时确保高可靠性,工程师采用该方案可轻松设计出支持PD3.0或QC3.0的高能效、高功率密度和高度可靠的电源适配器,用于智能手机、平板电脑和笔记本电脑等应用。
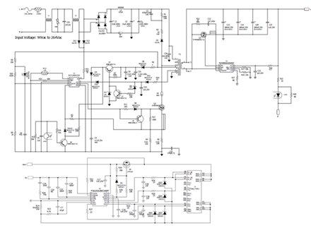
该设计主要采用安森美半导体的初级端高频准谐振反激式PWM控制器NCP1340、次级端同步整流控制器NCP4306、同步FET NTMFS6B03、开关FET ATP104和伟诠的PD3.0协议控制器WT6632F/WT6615F。方案框图如图1所示。
图1:45 W USB PD3.0电源适配器方案框图
准谐振反激+同步整流的架构有利于实现高功率密度和高能效。在该方案中,安森美半导体的NCP1340采用准谐振电流模式控制,工作频率高达150 KHz,集成X电容放电功能和新一代跳周期模式,谷底锁定开关运行机制避免因谷底数不稳定所产生的音频噪声问题,配以同步整流控制器NCP4306,通过超快关断触发、极短导通延时和强大的驱动能力降低整流二极管导通损耗。同步FET NTMFS6B03导通电阻低至4.8 mΩ,最大限度地降低导通损耗,低门极电荷和电容最大限度地降低驱动损耗。而输出FET采用单P沟道ATPAK功率MOSFET ATP104,具备低导通电阻、大电流、纤薄的封装和4.5 V驱动能力。
伟诠的USB PD控制器WT6632F/WT6615F支持USB PD 3.0规范和QC3.0,用于USB Type-C DFP下行端口(源)充电应用,通过集成USB PD基带物理层、Type-C检测、并联稳压器、电压和电流检测、负载开关的MOSFET控制器和8位微处理器,最大限度地减少外部元件数,实现小外形和低物料单(BOM)成本,支持3 V至30 V的宽工作电压范围,无需外部LDO,多次可编程的ROM可用于编辑程序代码及用户配置数据。
图2:45 W USB PD3.0电源适配器方案电路原理图
该方案在230 Vac、满载条件下的开关频率高达约130 KHz。
能效和性能测试
我们在90 Vac、115 Vac、230 Vac、264 Vac条件下,测得该方案于5 V输出(电缆未插入)的待机功耗都低于27 mW,在评估板端测得在115 Vac和230 Vac的条件下,20 V/2.25 A输出的平均能效超过90%。
图3:能效测试曲线
当拔除电缆时,MOSFET快速关断,当再次插入电缆、总线电压Vbus降至5 V时,MOSFET快速导通。此外,我们在上述所有条件下测得的纹波和噪声都低于100 mV,动态性能出色,散热性良好。
图4:热图像@20V2.25A
现已被安森美半导体收购的Fairchild与伟诠合作推出经实践证实的高能效方案仍将提供给客户,且配备相应的评估板和使用指南:
Ø 支持USB PD2.0的24 W电源适配器方案,输出电压涵盖5 V、9 V、12 V,采用离线准谐振PWM控制器FAN602MX、次级端同步整流控制器FAN6240M6X和伟诠的USB PD控制器WT6630P
Ø 支持USB PD3.0+PPS的25 W电源适配器方案,输出电压涵盖5 V、9 V,采用离线准谐振PWM控制器FAN604HMX、次级端同步整流控制器FAN6240M6X和伟诠的USB PD控制器WT6615F
Ø 支持USB PD3.0+QC3.0的65 W电源适配器方案,采用离线准谐振PWM控制器FAN604HMX、次级端同步整流控制器FAN6240M6X和伟诠的USB PD控制器WT6632F/WT6615F。
总结
USB Type-C接口和USB PD协议将成为市场的主流。安森美半导体利用在电源半导体领域的专长和伟诠在USB PD领域的领先技术,合作推出全系列USB PD壁式充电器参考设计以满足市场需求。其中,45 W USB PD3.0电源适配器方案,支持USB Type-C PD3.0和QC3.0协议,工作频率高达150KHz,功率密度达1.15 W/cm3,待机功耗低于30 mW,完全符合各项能效标准,且具备高达90%的平均能效,和出色的纹波及动态性能,使设计人员能快速设计出支持USB PD3.0和QC3.0的紧凑和高能效的电源适配器,用于智能手机、平板电脑和笔记本电脑等应用。此外,该方案还易于扩展输出功率至60 W。
Qualcomm Quick Charge是Qualcomm Technologies, Inc的產品。Qualcomm是Qualcomm Incorporated在美國和其他國家的註冊商標。Quick Charge是Qualcomm Incorporated的註冊商標。USB Type-C 和 USB-C是USB Implementers Forum的註冊商標。
关于安森美半导体
安森美半导体(ONSemiconductor,美国纳斯达克上市代号:ON)致力于推动高能效电子的创新,使客户能够减少全球的能源使用。安森美半导体领先于供应基于半导体的方案,提供全面的高能效电源管理、模拟、传感器、逻辑、时序、互通互联、分立、系统单芯片(SoC)及定制器件阵容。公司的产品帮助工程师解决他们在汽车、通信、计算机、消费电子、工业、医疗、航空及国防应用的独特设计挑战。公司运营敏锐、可靠、世界一流的供应链及品质项目,一套强有力的守法和道德规范计划,及在北美、欧洲和亚太地区之关键市场运营包括制造厂、销售办事处及设计中心在内的业务网络。更多信息请访问http://www.onsemi.cn。
|
编辑:电源门户网
来源:
标签:
相关信息
MORE >>-
赋能全球 AIDC!台达携手泓慧能源共同定义 10kV 中压 UPS 新标准
2026 年 1 月 23日,台达集团-中达电通总经理宫鸿华、资通讯基础设施事业部总经理顾中林一行到访北京泓慧国际能源技术发展股份有限公司,与泓慧能源董事长王佳良及核心管理团队围绕技术协同、产品落地与市场拓展等核心议题展开深度会谈。
-
铭威无人驾驶配送车成功交付,智慧物流迈出坚实一步
铭威无人驾驶配送车搭载L4级自动驾驶系统,具备精准传感与智能避障能力,可适配社区、园区及生鲜医药等多场景配送需求。产品不仅技术可靠,更实现了量产可行性,展现出良好的市场应用前景。
-
安泰特粉成功入选国家重点研发计划高新技术成果产业化试点名单
近日,国家重点研发计划高新技术成果产业化试点名单公布,河北省共入选区域类、产业化实施类、第三方服务类试点单位4家,其中安泰特粉成功跻身产业化实施类试点单位。
-
携手共进,聚力未来——“浙大化学系之江优秀青年学者授奖仪式暨交流活动”在杭州之江公司顺利举办
1月25日下午,浙江大学化学系与杭州之江有机硅公司联合举办的“之江优秀青年学者授奖仪式暨学术交流活动”在杭州之江公司总部隆重举行。本次活动旨在表彰在化学领域取得突出成绩的青年科研人才,深化校企合作,推动科技创新与产业应用的深度融合。
-
“坚持做难而正确的事” | 杭州之江公司科技年会释放研发强信号
杭州之江有机硅化工有限公司科技年会于2026年1月25日隆重召开。会议全面总结研发成果,锚定未来发展战略,擘画未来创新蓝图,表彰先进技术团队,为公司高质量发展注入强劲动力。
-
莱姆电子蝉联“2025年度最具影响力光伏零部件企业”殊荣
在光伏行业迈向全新发展格局的进程中,莱姆电子将秉持“绿色 节能 高效”的品牌理念,继续加大研发投入,推出更多契合市场需求的高性能产品。同时,莱姆电子还将加强与行业上下游企业的合作,携手共进,推动光伏产业链协同发展。




中国电源产业网网友交流群:2223934、7921477、9640496、11647415