1-7月投扩产超600亿 前瞻动力电池市场四大趋势
2017-07-27
中国电源产业网
导语:
尽管新能源汽车市场上半年处于缓冲期,但在动力电池的投资扩产上却高歌猛进,高工锂电根据企业公开信息梳理统计,1-7月,动力电池投扩产金额就超过600亿元(不包含意向落户及募资项目)。
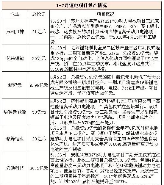
据高工锂电不完全统计,1-7月动力电池投产金额超180亿元,投产企业包括苏州力神、亿纬锂能、四川新纪元、迈科新能源、赣锋锂业、安驰科技、四川浩海、猛狮科技等。而扩展产能计划总投资超410亿元,扩产企业包括宁德时代、微宏动力、猛狮科技、远东福斯特、远东福斯特、银隆、青岛力神、国轩高科、苏州宇量、时代上汽、中航锂电、五龙电动车等。
其中,苏州力神、亿纬锂能、猛狮科技、远东福斯特、国轩高科等企业投扩产以圆柱电池为主,宁德时代、青岛力神、安驰科技、迈科新能源等企业投扩产以方形电池为主。
高工产研锂电研究所(GGII)分析认为,就当前的产量增速来看,产能的供给远比需求增长的速度是要大很多,所以现在很多动力电池厂的市场的价格,都是处于比较焦灼的一个状态,但是目前市场上仍然面临高端产能不足,动力电池结构性过剩的局面已经显现。
值得一提的是,还有部分锂电上市公司正在募集资金投扩建动力电池项目。在新一轮投扩产热潮下,动力电池企业的动向也释放出了以下几点信号:
一是,技术路线多元化。从主流企业的技术路线上,大部分企业选择了三元、磷酸铁锂多条腿走路这样的局面。与此同时,无论是软包、方形还是圆柱,在目前动力电池市场竞争仍较激烈,三足鼎立的态势仍将持续。
二是,集聚化趋势进一步提升。从政策层面来看,国家有意集中资源来扶持有实力有技术的大企业,强者恒强的局面正在形成。只有对于产能、技术、资源、战略的掌控布局,才更能政策指挥棒下发展壮大。
三是,资本驱动加速。粗略统计,1-7月,投资动力锂电池的项目达30个,金额超过670亿元。与此同时,2017年以来,新能源汽车产业基金设立已经超260亿元。对于两者而言,锂电企业需要借助专业投资机构的投融手段、风控体系、法务经验等,扩大并整合自身上下游业务,资本则希望借助企业在行业内的敏感嗅觉、技术及市场经验,为自己找寻优质标的。
四是,21700龙卷风来袭。二季度,亿纬锂能发布了21700新品,苏州力神年产4GWh21700动力电池项目宣布投产,与此同时,包括远东福斯特、猛狮科技、深圳比克等电池企业都宣称将布局21700电池,同时还有大批圆柱电池企业表示正在进行技术储备。



来源:
标签:
相关信息
MORE >>-
2026年北京市300项重点工程计划发布,涉轨道交通、公路改造,中小学和医院建设等
2月2日,2026年北京市重点工程计划发布。今年北京市将持续发挥“3个100”市重点工程品牌效应和示范引领作用,集中推进100个重大科技创新及现代化产业项目、100个重大基础设施项目和100个重大民生改善项目,以重大项目带动扩大有效投资。
-
展望2026丨AI终端八大“新宠”
随着人工智能技术向终端消费场景加速渗透,2026年有望成为AI硬件走向规模化、人性化、场景化的重要转折点。从可穿戴设备到家庭助手,从移动终端到汽车座舱,AI正以更轻便、更智能、更融入日常的形式,重塑大众与数字世界之间的交互。在这场由AI驱动的生活变革中,哪些终端将成为下一个“新宠”?本文将从趋势、亮点与企业布局三个维度,前瞻2026年人工智能终端发展。
-
重磅 首次国家将新型储能纳入容量电价机制
2026年1月30日,国家发展改革委、国家能源局下发《关于完善发电侧容量电价机制的通知》。文件明确提及建立电网侧独立新型储能容量电价机制。
-
企业转型有困难?这场座谈会精准支招
为加快材料行业数字化转型进程,破解企业数字化变革中的堵点难点,推动材料加工行业实现高质量发展,日前,静海区举办制造业数字化转型座谈交流会。静海区、河西区相关部门负责同志、优质数字化转型服务商代表及大邱庄镇部分企业负责人齐聚一堂,以“政企对接、经验共享、需求匹配”为核心,共绘数字化转型新蓝图。
-
星际航行学院,正式成立
1月27日上午,中国科学院大学星际航行学院揭牌仪式在中国科学院与“两弹一星”纪念馆举行,标志该学院正式成立。中国科学院战略高技术研究局局长朱俊强院士任星际航行学院院长。
-
人工智能,“燃”起来了
“十四五”时期,我国智能算力规模增长迅猛,位居世界前列。“十五五”开局之年,我国智能算力迎来发展新机遇。太初元碁首席产品官洪源表示,“性能突破”“生态协同”“应用落地”将成为2026年行业发展关键词。




中国电源产业网网友交流群:2223934、7921477、9640496、11647415