双路输出DCDC电源模块的设计与实现
2017-10-27
中国电源产业网
导语:双路输出DCDC电源模块的设计与实现
双路输出DCDC电源模块的设计与实现
赵絮1 王令岩2 蒋建文3 王移川4 郑再平5
(北京精密机电控制设备研究所 北京100076)
摘要:本设计采用反激式拓扑,通过以UC2843为控制核心的控制电路,将输入24V工业直流电源斩波,并采取精密电阻采样,光耦隔离反馈等控制方式,在50mm*25mm*10mm的体积内实现了±12.00V/0.42A的功率输出,全负载范围内输出电压精度达到±0.15V。在入壳灌胶后,可长期应用于工业现场等较恶劣的场合,能很好地满足工业控制系统弱电场合的需求。
关键词:反激拓扑 UC2843 变压器隔离
The design and achieve for DCDC switching power mode of low voltage and high current
Xu Zhao1 Lingyan Wang2 JianwenJiang3 Yichuan Wang4 ZaipingZheng5
(Beijing Research of Precise Mechatronics and Controls)
Abstract:The single tube flyback topology is used in this paper, through the control circuit which use the chip of UC2843 as the control center .The input power of 24VDC is chopped wave, and the current is gathered by precise resistance, and the photocoupler is used in the isolated feedback circuit. It is finally realized the output power of ±12.00V/0.42A in the shell of 50mm*25mm*10mm,and the precision of output has reached ±0.15V between fractional and full load.When the DCDC switching power was fixed in a metal case and been filling thermal conductive adhesive ,it can used in the very bad occasion such as industrial district, and can achieved the apply demand of industrial control system in the weak electric field area.Key words: Flyback topology UC2843 Isolated feedback circuit
0引言
在工业自动化控制系统中,电动机的应用越来越广泛,各种电机调速控制也随之发展。在各种电机调速控制电路中,离不开各型高精度DCDC电源模块,这些电源模块分别输出+5.0V,+3.3V,±12.0V等,主要给主控制芯片比如DSP、运算放大器、速度编码器等供电。
由于此类小功率电源模块的主要应用场合为工业现场,其最主要的技术指标为体积尺寸,输出电压精度,工作稳定性等,同时还要考虑价格因素,因此要想做好一款高可靠性的DCDC控制电源模块通常采用比较成熟稳定的设计方案,本设计采用经典的单端反激拓扑,具有功率密度高,生产成本低,适合批量生产[1]。
1 总体方案设计
本文要设计的电源模块主要参数如下:
输入电压Vin:18V~36V,标称24V;
输出电压Vout:±(12.00±0.36)V;
输出电流Iout:0.42A;
输出电压纹波Vopp:≤100mV;
电源转换效率η:≥70%;
电源包络尺寸L*W*H:50mm*25mm*10mm。
根据上述电源设计指标要求,输出功率为10W,双路输出,可以选用正激式和反激式拓扑,但考虑到输出电流较小,尺寸要求较高,正激式需要增加额外的次级储能电感,故选择反激式拓扑作为总体方案。反激式拓扑比较适用于功率小,多路输出的场合,具有体积小,成本低等优势[2]。由于多路输出只有一个主控回路,因此除了主控回路,其他路输出精度主要靠变压器各个绕组之间的匝比和耦合精度来决定,所以该类电源输出电压精度要求相对单路输出(不超过1%)的要低,一般为3%~5%,如果要求其他路输出精度也较高,可以考虑增加LDO器件[3]。
本设计总体方案如图1所示。24V直流电源经滤波后一路经过启动电路给PWM控制器供电,另一路送到变压器初级,经过由PWM控制器驱动的斩波电路将其变成高频方波。次级整流电路和LC滤波电路将经过变压器变比后的高频方波重新整流成稳定的直流电压,反激变压器的辅助绕组产生一个感应的辅助电源,用来给PWM控制器供电,此时启动电路自动关闭输出。次级电压采样电路和电压误差比较器以及光耦隔离电路组成电压反馈回路,电压反馈信号送到PWM控制器的电压反馈端,以便根据输出电压的变化增加或减少驱动电路的占空比输出,使输出电压稳定在额定值。PWM控制器还采集电源初级回路电流信号,用来设置过流保护点。

图1 总体方案设计原理图
2电路方案设计与实现
本设计中采用的主控制芯片为美国优拓创公司(UNITRODE)的UC2843单端PWM控制芯片,如今TI,ON也都有同型号的芯片提供,可互换,技术成熟可靠,性价比很高,非常适合工业应用。
该芯片主要功能如下[4]:
UC2843是一种高性能固定频率电流模式开关电源控制芯片,可用于离线或DCDC变换器设计,只需要很少的外围元件就能实现低成本高收益的解决方案。该芯片具有可微调的振荡器,能进行精确地占空比控制,同时内置温度补偿,高增益误差放大器,电流取样比较器,图腾柱式大电流输出等,可直接推动MOSFET。
其他的保护功能还有输入和参考电压欠压锁定,逐周期限流,过热保护等。
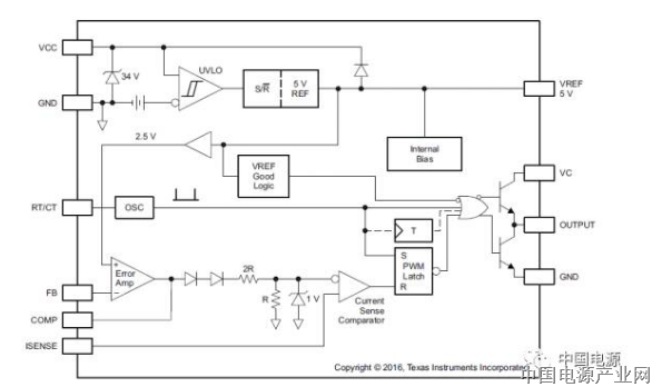
其内部结构图如图2所示。

图2 UC2843内部功能模块图
该芯片各个引脚功能如下表所示[4]:
引脚 | 功能 | 引脚功能说明 |
1 | COMP,补偿引脚 | 为内部误差放大器输出,亦可用作环路补偿 |
2 | FB,电压反馈引脚 | 电压反馈输入端,此脚电压与内部误差放大器同相端的2.50V作比较,产生误差信号,调整PWM占空比 |
3 | Isen,电流取样引脚 | 电流检测输入端,当电压超过1V后关闭PWM输出 |
4 | CT,定时器引脚 | 芯片的工作频率由外部RC的时间常数决定,F=1.72/(RT*CT) |
5 | GND,公共地 | 初级控制电和功率电的参考接地端 |
6 | OUT,驱动端 | MOSFET栅极驱动端,可提供1A的拉和灌电流 |
7 | Vcc,芯片电源端 | 直流电源供电端,具有欠压、过压保护功能 |
8 | Vref,基准电源端 | 5V基准电源输出端,最大可输出10mA电流 |
表1 UC2843引脚功能表
引脚 功能 引脚功能说明
1 COMP,补偿引脚 为内部误差放大器输出,亦可用作环路补偿
2 FB,电压反馈引脚 电压反馈输入端,此脚电压与内部误差放大器同相端的2.50V作比较,产生误差信号,调整PWM占空比
3 Isen,电流取样引脚 电流检测输入端,当电压超过1V后关闭PWM输出
4 CT,定时器引脚 芯片的工作频率由外部RC的时间常数决定,F=1.72/(RT*CT)
5 GND,公共地 初级控制电和功率电的参考接地端
6 OUT,驱动端 MOSFET栅极驱动端,可提供1A的拉和灌电流
7 Vcc,芯片电源端 直流电源供电端,具有欠压、过压保护功能
8 Vref,基准电源端 5V基准电源输出端,最大可输出10mA电流
2.1主功率电路模块设计
主要包括输入LC滤波电路,初级开关变换电路,双路输出反激变压器,初级箝位电路,初级电流采样电路,次级主路和辅路整流滤波电路等,此部分电路模块为反激拓扑的主干,负责主要功率的传输,如图3所示。

图3 反激式主功率模块电路图
其中Uin提供直流电源,额定电压为24V,供电范围为18~36V,L2和C7为输入滤波电路,D4,C6,R2为初级箝位电路,在Q1关断时吸收反向电压尖峰。
当Q1导通时,反激变压器(相当于电感)储存能量,但不传输能量,其中D2为辅助电源绕组,用来给控制芯片供电,D1,D2,D3均为截止状态,Vcc和±12V负载均由各自的储能电容供电;
当Q1断开时,D1,D2,D3均为导通状态,反激变压器释放在Q1导通期间储存的能量,即变压器通过D1,D2,D3向各自的负载供电,同时给C1~C5充电。
R1和R3为输出假负载,用来稳定输出电压,R4为初级电流采样电阻,用来给主控制芯片提供初级电流反馈值,并可设置过流保护点。
如此,一个工作循环结束。当Q1再次导通时,重复上述过程。
2.2主控制电路模块设计
主要包括主控制芯片及外围电路,启动电源电路,初级过流保护电路,遥控开关机控制电路等,此部分电路模块为控制电路的主干,负责整个正激变换器的开关过程控制。这部分电路如图4所示。

图4反激式主控制模块电路图
其中U1为主控制芯片UC2843B,可提供反激式DCDC变换所需的栅极驱动,电压电流反馈,开关频率设定,环路补偿等所有功能。R5、C6为电压反馈补偿网络,R6、C12、R7、C9为电压反馈滤波电路,R9、R11为启动瞬间提供电流闭环的上拉电阻,C11为斜坡补偿电容,R10、C10为开关频率设定电阻和电容,R3、D5、C4、Q2、R4组成启动电路,主要作用是在开机瞬间为控制芯片供电,C5、C7为储能电容,一般取值1uF~2.2uF。
2.3反馈电路模块设计
主要包括输出电压采集电路,输出电压调整电路,初级次级隔离反馈电路等,此部分电路模块为上述两个电路模块的纽带,使主功率电路模块和主控制电路模块构成了一个完整的闭环系统。这部分电路如图5所示。

图5 反激式反馈模块电路图
其中R8为TL431精密稳压器以及光耦初级的限流电阻,R11、C15为TL431的补偿网络,R9、R18构成输出电压采样电路,将输出电压按比例分压后送到TL431稳压器的电压比较器输入端,和其内部的基准电压相比较。R15为光耦次级的限流电阻,其上的电压FB降即为输出电压的反馈值,FB直接加到控制回路的电压反馈端,从而构成一个完整的电压反馈回路。
上述三个电路模块构成了一个完整的反激拓扑变换器,在PCB布板时采用单面布件另一面铺地的双层板结构,并保证初级电路电流回路面积最小[5]。在额定的输入电压变化和输出负载变化范围内,使输出电压始终保持稳定,同时保证电源里的各个器件(尤其是各个功率器件)电压电流应力、温升等参数都在合理的范围内,使开关电源模块能可靠地工作[6]。
3电源样机调试及结果分析
电源样机如图6所示,左图为样机正面,右图为样机背面。

图6 双路输出DCDC电源模块实物照片
3.1 开机波形:
由图7左图开机波形可知该电源电压输出快速稳定,无过冲,无阻尼震荡。
由图7右图关机波形可知该电源输出电压关断迅速,无震荡,无电压毛刺。

图7 双路输出DCDC电源模块开关机波形
3.2 正常工作波形:
由图8电源模块满载时输出电压波形和电流波形可知电源电路环路设计合理,工作时电压输出稳定,精度高;

图8 双路输出DCDC电源模块输出电压波形
3.3 输出电压纹波:
由图9可知电源模块输出纹波为30mV左右,满足设计指标。

图9 双路输出DCDC电源模块输出电压纹波波形
3.4 主要功率器件温升情况

图10 主要功率器件温升照片(从左往右为主控IC、变压器、整流管)
由图10各个温度参数可知,功率器件温升最高的为主控制器芯片和输出整流二极管,温升约为40℃,这是在裸板情况下测得数据。将电源板装入散热较好的铝制金属壳,并灌入导热系数较高的硅橡胶,在满载输出的情况下,连续工作2小时以上,外壳温度热像仪照片见图11所示。

图11 电源模块满载时金属外壳照片
5) 测试数据整理
经过实际带载测试,输出电压在负载电流为0.1A,0.2A,0.3A,0.42A时均能稳定在±11.85~12.15V;
带纯阻性负载输出电压纹波80mV左右;
电源在输出±12V/0.3A时效率最高,达到了74%。
4结语
经过上述整体方案设计、各模块电路设计、关键器件选型等步骤,在规定的尺寸体积内顺利完成10W正激式开关电源模块设计。
综合上述实验数据,该电源设计方案开关机指标良好,无震荡和过冲,正常带载时输出电压波形平稳,纹波小,长时间带载各器件温升都在合理范围内。本设计采用的技术成熟实用,性能可靠,成本低廉,利于电源产品批量生产,具有很好的技术应用价值。
【参考文献】
[1] 刘胜利,开关电源设计与制作实践,2011,5~7;
[2] Keith Billings ,Switchmode Power Supply Handbook(Second Edition),2006,156~165;
[3] 华成英 童诗白,模拟电子技术基础(第四版),2006,,557~561。
[4] TI官网(www.ti.com.cn)UCx843 Datasheet,2016,1~45;
[5] Sanjaya Maniktala,Toubleshooting Switching Power Converters,2011,98~103;
[6] Sanjaya Maniktala,Switching Power Supplies A-Z,2E,2015,298~344;
来源:《电源工业》杂志
标签:
上一篇:岛津式24吨铅粉机提产节能改进
相关信息
MORE >>-
迈向长距离运输脱碳之路
LEM作为电量测量领域的专注者,其直流计费表DCBM系列产品旨在简化电表集成到充电桩的过程,为直流快速充电和直流目标充电系统提供解决方案。LEM电动汽车充电和计量全球产品经理Florent Balboni详细介绍了电动卡车充电的挑战以及对准确电量计量的需求。
-
达人观点 | 分布式-集中式控制引领运动控制技术的未来
image.png
作为台达工业自动化技术体系的重要开拓者之一,蔡清雄博士以三十年深耕铸就了台达在运动控制领域的领先地位。凭借对未来工业发展的深刻洞察,蔡清雄博士提出了“分布式-集中式控制将是运动控制技术未来革新的方向”。 -
IO-Link如何将“智能”融入智能工厂
Analog Devices, Inc. (NASDAQ: ADI)是全球领先的半导体公司,致力于在现实世界与数字世界之间架起桥梁,以实现智能边缘领域的突破性创新。
-
巨磁阻多圈位置传感器的磁体设计
Analog Devices, Inc. (NASDAQ: ADI)是全球领先的半导体公司,致力于在现实世界与数字世界之间架起桥梁,以实现智能边缘领域的突破性创新。
-
提升视觉体验:MIPI DSI-2赋能新一代AR/VR
通过MIPI技术和Rambus经过优化的MIPI DSI-2控制器内核的功能,产品设计人员可以更加从容地应对AR/VR设备在高性能数据传输、低延迟和高能效方面的挑战,最终提供更好的用户体验。
-
开关电源RCD钳位电路工作过程
开关电源RCD钳位电路工作过程。




中国电源产业网网友交流群:2223934、7921477、9640496、11647415